Balletje-balletje bij VWS en CBS

Balletje Balletje

De chaos bij de registratie van vaccinaties lijkt inmiddels op het balletje-balletje spel: niemand kan voorspellen waar de registratie van de vaccinatie van overleden personen uithangt. Iedereen speelt elkaar de bal toe. De onderzoeken van zowel Nivel als het UMCU gaan ervan uit dat de administratie in CIMS op orde is. Maar klopt dat? Interessant genoeg lijken we in de cijfers van UMCU te zien dat maar liefst 19% van de gevaccineerde overlijdens ontbreekt! Tijd voor een analyse.

UMCU ziet geen registraties na overlijden

Balletje-balletje bij VWS en CBSEr zijn twee opvallende zaken bij de cijfers in Supplemental figure 2 van het artikel van UMCU. Als eerste zien we dat er slechts 11 vaccinaties zijn geboekt na de overlijdensdatum. Dat is verdacht, want hoeveel zou je er eigenlijk moeten verwachten?

Van die 75.428 gevaccineerde overlijdens gedurende de 45 weken van de studie werden de vaccinaties naar schatting met zeker 2 weken vertraging geregistreerd. Oftewel minstens 4% en dat zouden er dus ten minste 3.500 moeten zijn. Maar UMCU vindt er slechts 11. Wat kan daarvan de oorzaak zijn? De enige oorzaak die we kunnen bedenken, is dat het RIVM zich keurig heeft gehouden aan de richtlijnen van VWS en dus geen vaccinaties meer heeft geregistreerd van inmiddels overleden personen.

UMCU mist 19% gevaccineerde overlijdens

In het onderzoek van UMCU worden 141.712 overlijdens meegenomen. Daarvan waren er 66.284 niet gevaccineerd volgens CIMS, blijft over 75.428 gevaccineerden.

Het CBS publiceert wekelijks het aantal overlijdens en als we die vermenigvuldigen met de weekcijfers voor de vaccinatiegraad (gecorrigeerd voor leeftijd) dan vinden we bij benadering het aantal overlijdens dat gevaccineerd zou moeten zijn en dat zijn er 92.693. Het CIMS mist er dus maar liefst 92.693 – 75.428 = 17.265, oftewel 19%. Voor UMCU wellicht een verrassing, maar voor ons niet. Wij schreven bijvoorbeeld dit artikel: Welke vaccinatiegraad te gebruiken? of Is dit de smoking gun? Ook hier vinden we een ontbrekend deel in de registraties van rond de 19%. In combinatie met de constatering van UMCU dat er vrijwel geen registraties hebben plaatsgevonden na het overlijden, lijkt hiermee overtuigend aangetoond dat ontbrekende registraties de hoofdoorzaak zijn van de geconstateerde datavervuiling.

Maar wat weten we nog meer ter ondersteuning van onze veronderstellingen?

CBS-cijfers 23 februari

Op 23 februari 2024 publiceerde het CBS cijfers van overlijdens, uitgesplitst naar wel of niet gevaccineerd. Het eerste artikel dat we publiceerden was CBS heeft onwerkzaamheid vaccin zichtbaar gemaakt. In dit artikel Wanneer ben je gevaccineerd volgens CIMS? Leggen we uit hoe het zit met de registratie achterstand in CIMS met daarin o.a. deze grafiek:

VaccinatiegraadHierin zien we het verschil in vaccinatiegraad zoals berekend vanuit de CBS-cijfers en de opgave volgens RIVM. Merk op dat de achterstand pas begint in maart 2021: op 26 februari werd de nieuwe software-versie van CIMS in gebruik genomen. Lees het artikel over de details!

Eindrapport Meester

In augustus 2024 verscheen het rapport van Meester en Jacobs, waarin o.a. een analyse is gedaan op de microdata van het CBS. Daarin staat o.a. deze grafiek:

Kaplan MeierHet is een Kaplan-Meier grafiek, waarin we kunnen aflezen wat de overlevingskans is voor ongevaccineerden (blauw) in vergelijking met gevaccineerden (oranje). Deze grafiek is voor de leeftijden 71-81 jaar, maar ze zien er allemaal gelijk uit: een scherpe daling vanaf de eerste dag na vaccinatie. Op die eerste dag is de kans om als ongevaccineerde te overlijden maar liefst 1200 maal zo groot als voor het moment dat je als ongevaccineerde administratief gekoppeld werd aan een gevaccineerde. Het kan niet anders dan dat er iets helemaal misgaat bij de registratie van de vaccinaties.

Italië

Ook in Italië is onderzoek gedaan naar de mogelijk relatie tussen vaccinatie en oversterfte. Ook daar werd gebruik gemaakt van Kaplan-Meier grafieken. Ofschoon ook daar (begrijpelijk) de conclusie werd getrokken dat vaccinatie geen oorzaak zou zijn voor oversterfte, is de Kaplan-Meier curve zeer bruikbaar om te vergelijken met de Nederlandse cijfers. We zoomen in op de eerste 90 dagen, waar we in Nederland dus iets heel merkwaardigs zien:

Kaplan Meier NL ITDeze cijfers zijn door ons geanalyseerd en beschreven in het artikel Italië bevestigt Nederlandse bevindingen. De Italiaanse cijfers omvatten de gehele bevolking, dus in absolute zin zijn er door de leeftijdsafhankelijke sterftekans flinke verschillen en moeten we de schaal aanpassen voor de Italiaanse lijnen.

De schaal is zo gekozen dat de gevaccineerde lijnen van Italië en Nederland (oranje) precies over elkaar vallen.

We zien dat er een constante verhouding is tussen de gevaccineerde sterftekans en de ongevaccineerde als we naar Italië kijken. Ongevaccineerden lijken in Italië 6 maal zo snel te overlijden als gevaccineerden. Maar dit lijkt volledig toe te schrijven aan het HVE-effect: slechts 1 op de 6 (zeer) kwetsbaren laat zich in Italië nog vaccineren.

In dezelfde grafiek zien we dus ook de Nederlandse cijfers en nu kunnen we goed zien dat na 5 weken deze lijnen ongeveer evenwijdig lopen (HVE in Nederland dus ongeveer gelijk aan Italië) maar in de eerste dagen zien we een extreem verschil. Nederlandse ongevaccineerden sterven dan 20 maal zo snel als Italiaanse ongevaccineerden. Achterstallige registratie kan hiervoor de enige plausibele reden zijn.

Nivel

Ook Nivel kwam met een analyse: Ondersterfte bij COVID-19-gevaccineerden en oversterfte bij ongevaccineerden. Een zeer suggestieve titel, maar waarvan de conclusie uiterst onwaarschijnlijk is: ongevaccineerden sterven volgens hun berekeningen in de eerste 3 maanden gemiddeld tot wel 10X zo snel als gevaccineerden. Een conclusie dus die volledig past in het beeld dat de cijfers (en nu dus ook UMCU) geven. Een beknopte analyse van de Nivel-cijfers is te lezen in het artikel Nivel voor dummies.

Balletje-balletje

Het heeft er de schijn van dat VWS bezig is met en balletje-balletje spelletje. Een mistgordijn rond de registratie van vaccinaties. Een achterstand tot wel 63% bij de registratie door huisartsen. Het registreren van vaccinaties is bij regelgeving verboden, maar toch claimt CBS dat de registraties gedaan zijn, alleen zijn ze niet terug te vinden in de cijfers. Balletje-balletje dus. Deze problemen zijn besproken in Wanneer ben je gevaccineerd volgens CIMS?

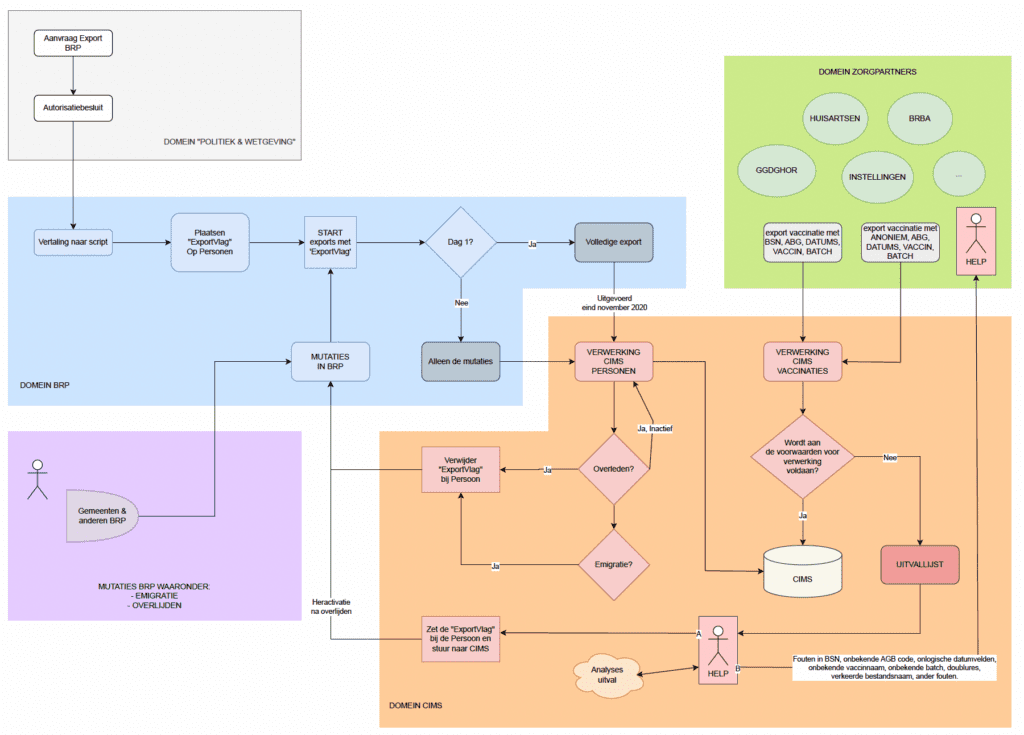
Ook Leon1969 heeft zich hiermee beziggehouden. Dit beslisdiagram heeft hij opgesteld:

CIMS beslisboomHet beschrijft de administratieve weg die een inwoner en zijn vaccinatie volgen. Het overlijden is reden om niet aan de voorwaarden voor registratie in CIMS te voldoen en de registratie wordt dan geweigerd. Cruciaal lijkt dan de “Uitvallijst” rechtsonder, waarin alle registraties verzameld worden die niet in CIMS opgeslagen mogen worden, maar er dus wel zijn. Maar dan op een ontoegankelijke plaats bewaard worden. In hoeverre dit schema overeenkomt met de werkelijkheid, zal alleen het CBS ons kunnen vertellen. Kleine kans dat dit gaat gebeuren. Balletje-balletje….

Leon heeft inmiddels een tweet geplaatst, waarin hij het onderliggende proces “Privacy voorop” kernachtig in beeld brengt. Privacy ten koste van de waakhondfunctie die VWS heeft. Balletje-balletje…

Conclusies

De aanwijzingen dat ontbrekende registratie van vaccinaties in de weken na het overlijden de oorzaak zijn voor de schijnbaar hogere sterfte onder ongevaccineerden, stapelen zich op. We hebben inmiddels de 23 februari cijfers en het rapport van Meester et al met de Kaplan-Meier grafieken. Uit Italië komen vergelijkbare grafieken zonder registratie problemen, maar wel een vrijwel gelijk HVE als in Nederland. Ook uit Scandinavië hebben we deze grafieken voorbij zien komen.

En dan recentelijk het Nivel rapport en nu via het onderzoek van UMCU de constatering dat blijkbaar geen registraties worden uitgevoerd van inmiddels overledenen en daardoor dus 19% van de gevaccineerde overlijdens ontbreekt. Alle onderzoeken passen bij de aanname dat 15% tot 20% van de gevaccineerde overlijdens in 2021 in de openbare registratie van CIMS ontbreekt.

Balletje-balletje bij VWS en CBS